根据《关于公布 2022 年校级教育教学质量与教学改革工程(第一批)项目立项名单的通知》(华职教务(2022)28号)《关于公布2022年校级教育教学质量与教学改革工程(第二批)项目立项名单的通知》(华职教务(2022)33号)文件的通知精神,我院于2022年6月14日上午在博B307召开2022年校级教育教学质量与教学改革工程项目开题报告会,会议由刘玉娟院长主持,赵岩峰副院长、王琦教授、陈展雄副教授、各项目负责人以及曾翠凤老师出席了本次报告会。专家组由刘玉娟教授、赵岩峰教授、王琦教授和陈展雄副教授组成。
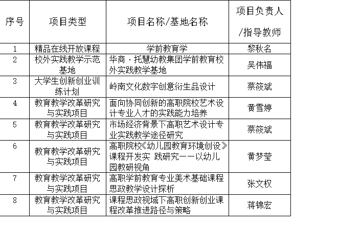
首先,刘玉娟院长宣读课题立项通知书并提出相关要求。随后,课题主持人黎秋名等7位老师依次作课题开题报告,对选题的背景及意义、研究目标、研究内容、研究方法、组织分工,预期成果等进行全面阐述,还就下一阶段寻求有效课题研究途径进行了组织分工和进度安排,专家组分别对课题组报告要点进行了点评,并提出建议。专家组一致认为以下课题选题很有价值和意义,目标定位准确,研究内容针对性强。最后,刘玉娟院长作了总结发言,她指出目标内容很具体,可以更加细分,有侧重点。通过此次课题开题会,各项目负责人对课题的研究有了更进一步的认识,更加意识到课题研究能够更好地促进自身教研能力的提高。

(上表为本次课题开题项目名单)

初审/马庆
复审/潘海凤
终审/刘玉娟