为给我校学生提供与世界一流的综合性大学进行交流与学习的机会,进一步拓宽同学们的国际化视野及提高相关专业知识,我校与海外合作院校马来西亚拉曼理工大学织实施“马来西亚拉曼理工大学2025国际英才交流生”的学习项目。此次将选拔30名学生于2025年2月赴马来西亚参加为一个学期的交流学习。
一、学习时间
2025年2月至7月

二、选拔对象
广州华商职业学院22级在校学生
专业包含:旅游管理、酒店管理与数字化运营、国际商务、市场营销、现代物流管理、艺术设计、数字媒体艺术设计、视觉传达设计、大数据与财务管理、大数据与会计、人力资源管理、工商企业管理、金融科技应用、金融服务与管理。

三、选拔要求
1.具备初级的英语水平,能进行基础的交流与沟通;
2.思想活跃,具有改革意识和开拓创新精神;
3.年满18周岁,爱党爱国、政治表现良好、身体健康(乙肝患者、乙肝携带者或患有其他传染性疾病的学生均不能申请)、在校表现良好,服从组织与安排,能顺利完成出国(境)课程学习任务;
4.家庭具有一定经济基础,能承担项目费用。

四、选拔流程
1.自主报名:学生通过提交问卷进行报名;
2.面试选拔:评审小组根据学生个人情况、英语水平、选拔条件符合者;

五、课程安排
交流期间全英教学,安排语言课程、专业课程、特色文化体验课程、见习项目(选修)。交流结束后马来西亚拉曼理工大学颁发交流证书,向学校提供学生的考试成绩,由学校按照学分管理办法置换学分。
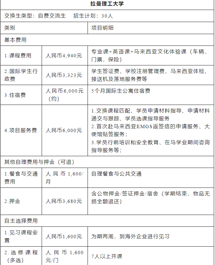
六、费用
学生自付,包含:课程费用、国际学生行政费、住宿费、项目服务费、餐食与交通费用等。基本费用:约人民币20,300元/位/学期。

七、报名咨询
1.项目咨询:020-32882633李老师、18344056946董老师
2.咨询地址:行政楼723室
3.报名二维码

八、其他事项
1.关于行前说明与协议签署:学生在出行前务必参加行前说明会与签署相关出境协议。
2.关于交流互动:学生交流过程中,需及时记录自己的学习情况和见闻,按照学校要求积累境外学习和生活的图片、视频等素材,参与访谈和其他各类互动型活动。
3.关于延期报到:由国际教育学院协助与教学科研部、学务部、二级学院等相关部门报备公假名单。
马来西亚拉曼理工大学简介

马来西亚拉曼理工大学(Tunku Abdul Rahman University of Management and Technology,简称“TAR UMT”),成立于 1969年。2022 年更名为拉曼理工大学,是马来西亚历史最悠久的高等教育机构之一。大学共有 1 所总院和 5 所分院,总 院设在吉隆坡,距离市中心约 10 公里,在校生人数约为 18,000 人 。在 2024 年 QS 亚洲大学排名第 801 名,与国内大连海事大学、 中央财经大学等 211 大学在同一层次。拉曼理工大学提供预科、专科、本科、硕士和博士的学习课程,与国内大学积极开展国际合作交流。
目前对中国学生开放交换的学科如下:
商科类:金融、贸易、管理、市场营销、会计学、人力资源管理、财务管理、物流管理
艺术/设计类:平面设计、视觉传达设计、环境设计、广告设计与制作、电脑艺术设计、数字广告、数字媒体、网页设计与制作等;
旅游/ 管类:酒店管理、旅游管理、餐饮管理、会展管理、旅游服务与管理、酒店管理与数字化运营等。
初审/王乐
复审/莫桂遇
终审/萧早荣